Posts My Work About
PostsMy WorkAbout
/images/avatar.webp
/images/Mainline-Nexus-9-p1/mainline_is_booting_preview.webp

Mainlining Nexus 9: First Boot

Rayyan Ansari published on 2022-09-21
Having received the Google Nexus 9 tablet recently, I decided to try mainlining it…
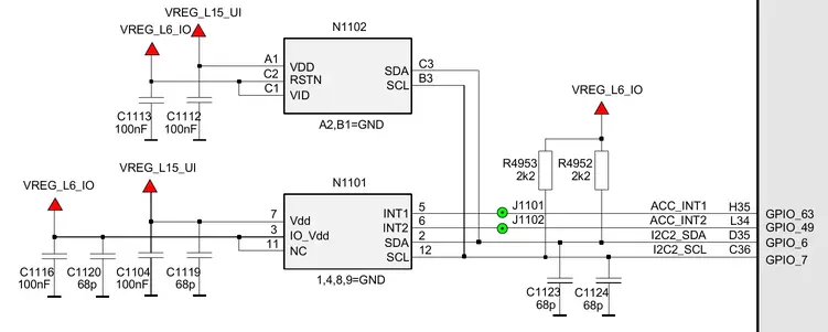
/images/finding_sensors_i2c/lumia735_accel_schematics_preview.webp

Finding unknown sensors with I²C probing

Rayyan Ansari published on 2022-01-07
Getting accelerometer and magnetometer chips with the help of i2cdetect & friends…